Op Amp Guitar Preamp Schematic


Guitar Effects Archives Tataylino Com

Guitar Effects Archives Tataylino Com

Multipurpose Guitar Preamp With A Tl071 Op Amp Semi Acoustic

Multipurpose Guitar Preamp With A Tl071 Op Amp Semi Acoustic

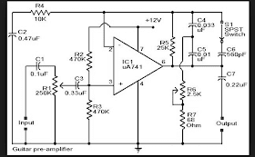
Wiring Schematic Diagram Op Amp 741 Guitar Preamplifier Circuit

Wiring Schematic Diagram Op Amp 741 Guitar Preamplifier Circuit


Cigar Box Guitar Amp With Lm386 Jfet Preamp Guide With Ltspice

Cigar Box Guitar Amp With Lm386 Jfet Preamp Guide With Ltspice

Dynamic Mic Preamplifier Circuit

Dynamic Mic Preamplifier Circuit

Design And Build A Guitar Preamp Ibuildit Ca

Design And Build A Guitar Preamp Ibuildit Ca

Guitar Preamp

Guitar Preamp

Guitar Preamp Tone Explained Effectrode

Guitar Preamp Tone Explained Effectrode

Red Lights Rc4558 Op Amp Based Distrortion H G Amplifiers

Red Lights Rc4558 Op Amp Based Distrortion H G Amplifiers

Opamp Buffer Design Issues Source Impedance And Johnson Noise

Opamp Buffer Design Issues Source Impedance And Johnson Noise

Electric Guitar Violin Preamplifier Electronic Circuits

Electric Guitar Violin Preamplifier Electronic Circuits

Piezo Contact Microphone Hi Z Amplifier Low Noise Version

Piezo Contact Microphone Hi Z Amplifier Low Noise Version