Pwm Fan Schematic


Fan Speed Regulators Maxim Integrated

Fan Speed Regulators Maxim Integrated

Fan Controller Ics Protect And Enhance Electronic Products

Fan Controller Ics Protect And Enhance Electronic Products

Why And How To Control Fan Speed For Cooling Electronic Equipment

Why And How To Control Fan Speed For Cooling Electronic Equipment


Pc Motherboard Pwm 4 Pins To 3 Pins Digital Converter

Pc Motherboard Pwm 4 Pins To 3 Pins Digital Converter

Overclock Net An Overclocking Community View Single Post Pwn

Overclock Net An Overclocking Community View Single Post Pwn

Fan Engineering Handbook Nmb Technologies

Fan Engineering Handbook Nmb Technologies

Pwm Controller With Proportional Regulator

Pwm Controller With Proportional Regulator

Edn Circuit Makes Pwm Fan Drive Linear With Temperature Change

Edn Circuit Makes Pwm Fan Drive Linear With Temperature Change

Intelligent Pc Fan Controller Handson Tech

Intelligent Pc Fan Controller Handson Tech

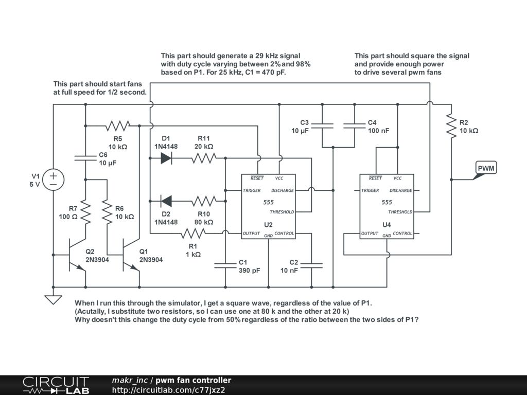
Pwm Fan Controller Circuitlab

Pwm Fan Controller Circuitlab

Linear Dc Motor Speed Controller Using A Simple Pwm Switching Mode

Linear Dc Motor Speed Controller Using A Simple Pwm Switching Mode

Pwm Fan Controller Ideal 24v Dc To Dc 5v Converter Just To Feed

Pwm Fan Controller Ideal 24v Dc To Dc 5v Converter Just To Feed