Pwm Motor Controller Schematic


1

1

12v 24v Pwm Motor Controller Circuit Using Tl494 Irf1405 Eletronicos

12v 24v Pwm Motor Controller Circuit Using Tl494 Irf1405 Eletronicos

Pwm Dc Motor Controller With Mosfet Electronic Schematic Diagram

Pwm Dc Motor Controller With Mosfet Electronic Schematic Diagram


Arduino Transistormotorcontrol

Arduino Transistormotorcontrol

Dc Motor Controller For Pcb Drill One Transistor

Dc Motor Controller For Pcb Drill One Transistor

Dc Motor Controllers With Pwm Variation Electronique De

Dc Motor Controllers With Pwm Variation Electronique De

Small Dc Motor Pwm Speed Controller Use Arduino For Projects

Small Dc Motor Pwm Speed Controller Use Arduino For Projects

Fpga Dc Motor Control Schematic Pyroelectro News Projects

Fpga Dc Motor Control Schematic Pyroelectro News Projects

Max31740 Ultra Simple Fan Speed Controller Maxim Integrated

Max31740 Ultra Simple Fan Speed Controller Maxim Integrated

High Voltage Pwm Motor Controller Mosfets Explode Electrical

High Voltage Pwm Motor Controller Mosfets Explode Electrical

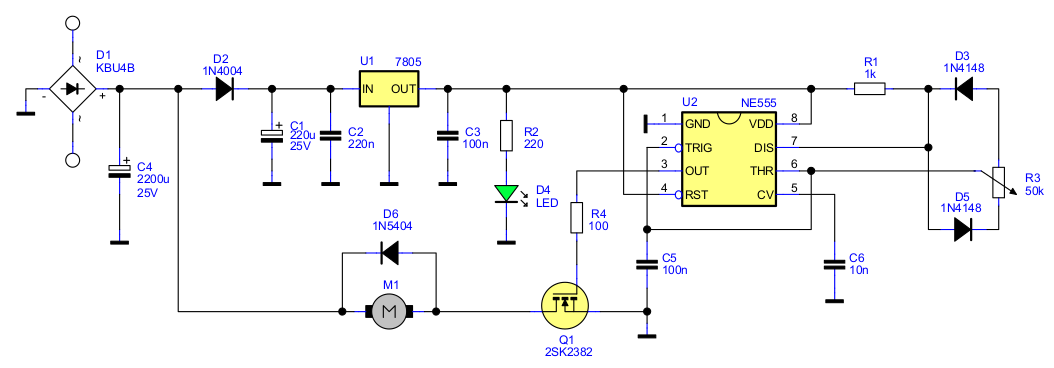
A 555 Timer Pwm Motor Controller Eeweb Community

A 555 Timer Pwm Motor Controller Eeweb Community

Rf Wireless Pwm Dc Motor Speed Controller Circuit Diagram

Rf Wireless Pwm Dc Motor Speed Controller Circuit Diagram