Sc 3p Tc Wiring Diagram


How To Measure Electrical Power Yokogawa Test Measurement

How To Measure Electrical Power Yokogawa Test Measurement

Resistive Random Access Memory Based On Gallium Oxide Thin Films

Resistive Random Access Memory Based On Gallium Oxide Thin Films

Sc Doping Induced Cation Disorder In Lini0 5mn1 5o4 Spinel Leading

Sc Doping Induced Cation Disorder In Lini0 5mn1 5o4 Spinel Leading


Elecworks Sors Electrical Wiring Cable

Elecworks Sors Electrical Wiring Cable

Https Library E Abb Com Public 66d794a3c839491d8d95b1aed96e1a71 1sdc210015d0208 Pdf

Https Library E Abb Com Public 66d794a3c839491d8d95b1aed96e1a71 1sdc210015d0208 Pdf

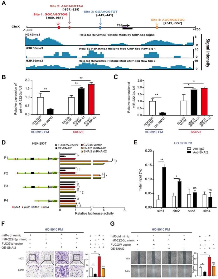
Non Canonical Signaling Pathway Of Snai2 Induces Emt In Ovarian

Non Canonical Signaling Pathway Of Snai2 Induces Emt In Ovarian

1974 Fiat 128 Wiring Sip Www Thedotproject Co

1974 Fiat 128 Wiring Sip Www Thedotproject Co

How To Measure Electrical Power Yokogawa Test Measurement

How To Measure Electrical Power Yokogawa Test Measurement

Photoelectrocatalytic Materials For Solar Water Splitting Yao

Photoelectrocatalytic Materials For Solar Water Splitting Yao

Pak2 Inhibition Promotes Resveratrol Mediated Glioblastoma A172

Pak2 Inhibition Promotes Resveratrol Mediated Glioblastoma A172

A Square Plastic Bar Length L P Side Dimension S P 193 Mm Is

A Square Plastic Bar Length L P Side Dimension S P 193 Mm Is

Long Noncoding Rna Linc00339 Promotes Triple Negative Breast

Long Noncoding Rna Linc00339 Promotes Triple Negative Breast