Yx 140 Wiring Diagram


Stator Kit For Ducati 250 350 450 Self Generating Digital Cdi Ignition

Stator Kit For Ducati 250 350 450 Self Generating Digital Cdi Ignition

Https Www Ooracing Com Running In And Service Info Html

Https Www Ooracing Com Running In And Service Info Html

Large Phase Modulation Of Thz Wave Via An Enhanced Resonant Active Hemt Metasurface In Nanophotonics Volume 8 Issue 1 2018

Large Phase Modulation Of Thz Wave Via An Enhanced Resonant Active Hemt Metasurface In Nanophotonics Volume 8 Issue 1 2018


Thumpstar Tech Tips How To Check Your Stator And Wiring Information Youtube

Thumpstar Tech Tips How To Check Your Stator And Wiring Information Youtube

Magneto Stator 6 Pole 5 Wire Yx140 Yx150 Yx160 140cc 150cc 160cc Kaya Bse Xmotos Kaya Apollo 140cc Dirt Pit Bike Parts Pit Bike Stator Wiring Pit Bike 140ccdirt Bike 140cc Aliexpress

Magneto Stator 6 Pole 5 Wire Yx140 Yx150 Yx160 140cc 150cc 160cc Kaya Bse Xmotos Kaya Apollo 140cc Dirt Pit Bike Parts Pit Bike Stator Wiring Pit Bike 140ccdirt Bike 140cc Aliexpress

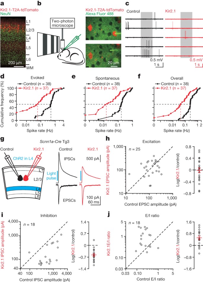
Equalizing Excitation Inhibition Ratios Across Visual Cortical Neurons Nature

Equalizing Excitation Inhibition Ratios Across Visual Cortical Neurons Nature

First Principles Investigation Of Monatomic Gold Wires Under Tension Sciencedirect

First Principles Investigation Of Monatomic Gold Wires Under Tension Sciencedirect

Yx 140 Into C90 Electrics Pit Bike Club

Yx 140 Into C90 Electrics Pit Bike Club

Gale Onefile Health And Medicine Document Link Prediction Investigation Of Dynamic Information Flow In Epilepsy

Gale Onefile Health And Medicine Document Link Prediction Investigation Of Dynamic Information Flow In Epilepsy

Erasable Memory Properties Of Spectral Selectivity Modulated By Temperature And Bias In An Individual Cds Nanobelt Based Photodetector Nanoscale Horizons Rsc Publishing Doi 10 1039 C8nh00182k

Erasable Memory Properties Of Spectral Selectivity Modulated By Temperature And Bias In An Individual Cds Nanobelt Based Photodetector Nanoscale Horizons Rsc Publishing Doi 10 1039 C8nh00182k

Http Ieeexplore Ieee Org Iel7 8787960 8808173 08808215 Pdf

Http Ieeexplore Ieee Org Iel7 8787960 8808173 08808215 Pdf

Large Phase Modulation Of Thz Wave Via An Enhanced Resonant Active Hemt Metasurface In Nanophotonics Volume 8 Issue 1 2018

Large Phase Modulation Of Thz Wave Via An Enhanced Resonant Active Hemt Metasurface In Nanophotonics Volume 8 Issue 1 2018